Jinx漫画
学校主页
主页
Jinx漫画简介
Jinx漫画简介
Jinx漫画公告
Jinx漫画新闻
联系我们
本科教育
专业建设
课程建设
教学团队建设
规章制度
表格下载
研究生教育
学术硕士教育
专业硕士教育
导师简介
常用文件
科学研究
管理创新与评价研究中心
Jinx漫画 商业模式研究院
天津市重点学科
产学研融合创新团队
科研项目
科研成果与奖励
师资队伍
工商管理系
市场营销系
人力资源系
旅游管理系
酒店管理系
工程管理系
物流管理系
宝石及材料工艺学系
实验中心
学生发展
发展动态
学生组织
就业信息
学子风采
常用文件
党群工作
理论学习
廉政建设
党建工作
工会工作
学院荣誉
人才称号
教师获奖
学生获奖
校友之窗
校友风采
校友活动
校友返校
当前位置:
主页
>>
Jinx漫画简介
>>
Jinx漫画公告
>> 正文
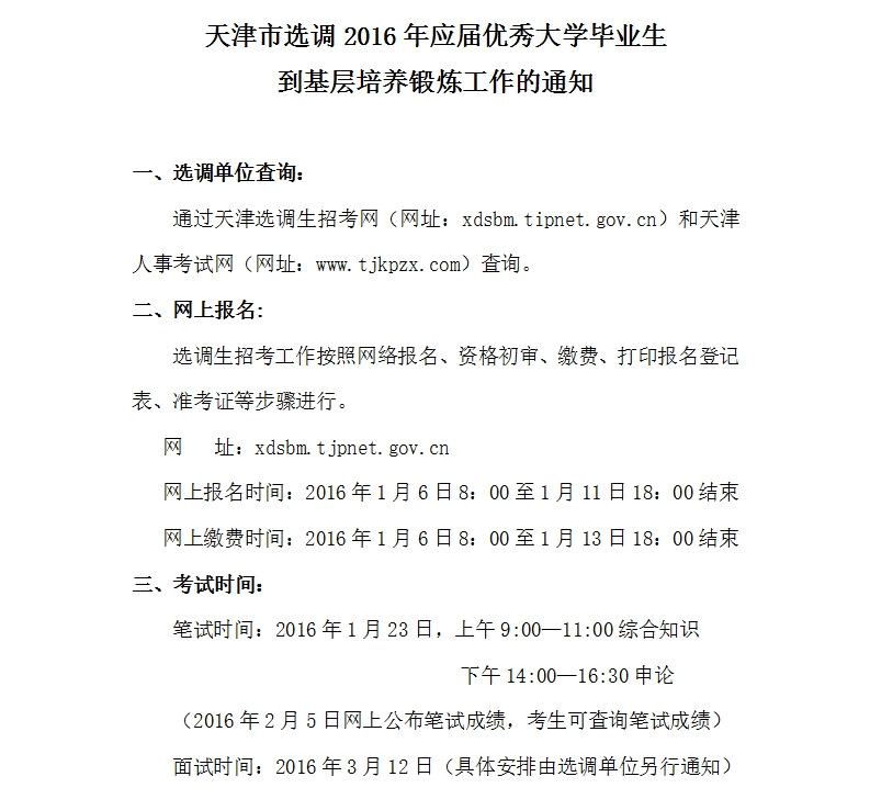
天津市选调2016年应届优秀大学毕业生 到基层培养锻炼工作的通知
发表时间:2015-12-31
上一篇:
商学院关于2016年应届优秀大学生基层选调工作的安排
下一篇:
2015年台湾、港澳及华侨学生奖学金候选人情况公示