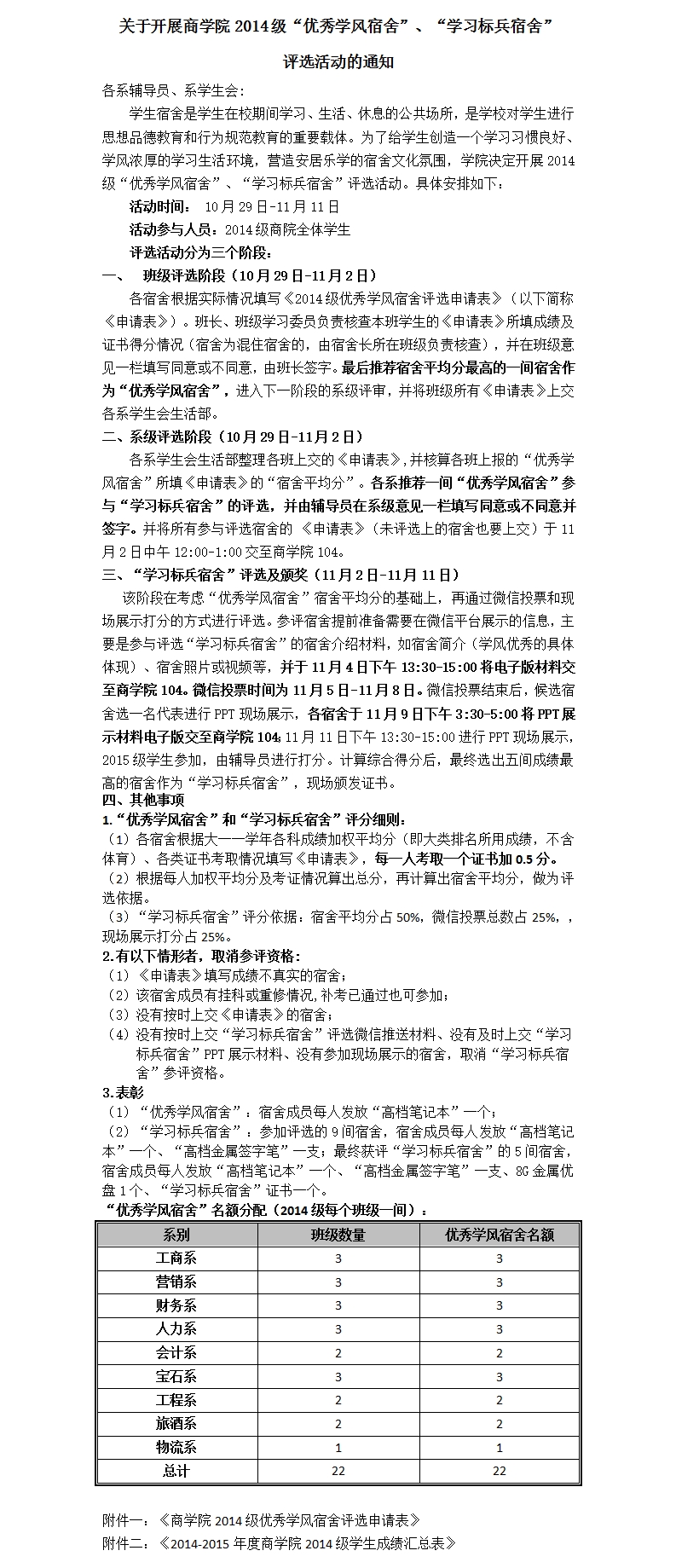
附件一:2014级学风宿舍评选申请表附件二:2014-2015年度商学院2014级学生成绩汇总表
上一篇:关于2014-2015学年度周大福奖学金评选工作的通知
下一篇:2014-2015学年度商学院国家奖学金、 天津市人民政府奖学金获奖学生名单公示